Rss & SiteMap

炒邮网论坛 http://bbs.cjiyou.net/

炒邮网论坛是收藏者使用量最多覆盖面最广的免费中文论坛,也是国内知名的技术讨论站点,希望我们辛苦的努力可以为您带来很多方便
共1 条记录, 每页显示 10 条, 页签: [1]
[浏览完整版]

标题:【国际文交】下一个平台的起航 在调整过后即将起航

1楼
123456 发表于:2019/4/17 9:58:00
 夏飞飞 e邮e币 

图片点击可在新窗口打开查看

每日一析 钱邮全知


      盘面的上行中总会有一个停滞休息的规程,只要调整幅度及量能控制在合理范围之内,市场也并不会引起恐慌情绪。按照目前盘面的操作者活跃度比例来看,主力、大户的活跃度大于小资金操作者。在下跌中只要这些大资金持仓者没有明显的资金出逃,依靠普通散户下砸筹码,使得盘面调整于一个较大的深度基本是不太可能的事情。


      盘面基本分析:

      用几个关键词来形容今日的盘面:目的性下杀、刻意性点位止跌、墨迹性震荡横盘!从分时线走势来看,早盘指数迅速下行探底,于241.36点位反弹第一波,其中买盘量缺失,致使反弹高度极其有限,便继续下行探底,走出日内第二次低点239.69,虽然在此处的买盘动力也不足,但下杀力量减少,反弹于248.78附近平台,之后就出现了较长时间的横盘整理阶段。在笔者看来,这种横盘直接说明了两个最大的问题:1.市场实际参与盘面的账户极其有限;2.主力对此次的调整深度十分有把握。


      从K线走势来看,今日继续走出阴线伴引线形态,破5日线下挫趋近10日线在笔者的预判之中。连续两日的阴线不经意中会让很多操作者担心会出现第三根。如果真到再次走出阴柱,便为三连阴,10日线无法受到支撑,整个大盘形态就会很难看。除非明日走出不一样的反弹走势,直接开盘后高走,才会结束调整走上行通道。具体是哪种选择,笔者认为后者走势概率居大。



藏品解读

(之谈品种不谈主力)


      董永与七仙女小本票:不可不说此藏品运作的团队实力可嘉,在如此盘面还能逆势拉升,可见其胆识。从此票的MACD走势来看,一直走的是震荡上涨通道,多均线呈开花形态,蕴意着藏品在不断的打开空间。持仓者可以沿着10日均线之上继续持有,在无较大抛盘效应下,基本不会有很大的问题。未持仓者,可做日内短线波段,获利了结即可。


      政协50周年年纪念币:此票为泉藏唯一的一支票,如果后续想要再次上新,就必须做好此票。K线形态上已经十分明确,调整低位于20日均线之上。明日无论拉高还是涨停封板,都会是新高。拉升直接结束了调整走势,或许还会走下一波涨幅,后市趋于看好。建议操作者可以关注,其中区间利润自行把控。


      城市运动会:一个字:猛!昨天还在纳闷为何主力在解锁价格附近放弃拉升,选择了跌停形态。今日就给了一个如此大的惊喜走势,虽然两日的下跌没有破坏藏品的上涨通道,但高位那日放量较大,配合跌停,应该有不少操作者直接离场。主力如此迅速的拉升可见手中筹码的可控度,161-216的价格仅有近30%的涨幅,成否在三轮猴之前完成解锁任务,只能拭目以待。毕竟上一波平移藏品,主力城市的筹码还是很多的,解锁对于主力来说是一笔可观的利润。


      国文积分:很多人可能无法理解积分炒作的意义,也不会觉得此藏品会带来盈利。对于散户来说,积分只是为了托管上新而用,买来持仓者少之甚少。可对于主力来说,主力上票要用积分,上市后积分会被消耗,对于他们积分的意义可能大于了几个本身低价的亚洲、53分及西湖的意义。从K线来看,积分的调整支撑位在30日均线之上,MACD绿柱基本快要结束,如果转换进入上涨通道,积分的拉升空间可能会提升到4-5块左右。不过这个也仅是笔者的分析,仅供参考。


      最后,说一点路边社的号外信息:伴晚笔者在各个群看到了明日财富扬帆起航!支持财富,成就人生的红包宣传,也有会员明确了明日财富会有两支票可能会拉升之涨停。能否兑现,估计很多操作者都会关注明日之战。财富团队目前的藏品:锡林格勒草原、乐山大佛、甲骨文三只。如果选择两只拉板,草原和乐山的概率较大!原因在于:乐山主力控盘度较高,便于拉升。草原今日日内盘中一直处于一个抗跌形态,其藏品锁仓及限售比例较高,高度频临上方解锁价格547.88,团队应该会尽力去达到。



行情展示

图片点击可在新窗口打开查看

藏品成交额排序

图片点击可在新窗口打开查看

钱币邮票指数

图片点击可在新窗口打开查看

(点击查看大图)


分析师嘉宾:夏飞飞


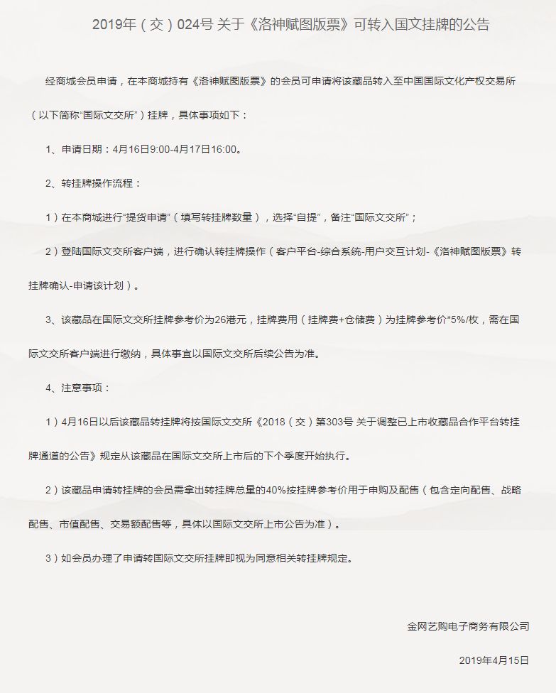
南京精品转国际文交


《洛神赋图版票》告

图片点击可在新窗口打开查看


温馨提示:

      老南京会员和艺购有持仓《洛神赋图版票》的朋友们,明天为最后一天转国际文交所,千万注意了,错过了这次,还得再等3个月,而且还得再买4倍的货才能转。

      此次平移政策:拿出40%,自己拥有60%(自由筹码),挂牌价26港币。

      后续平移政策:一季度一次,按国际持有4枚转1枚。

【注:国际回南京随时,南京转国际严格,死筹变活码,凭什么不敢转,除了干,真找不到理由不干~




上市藏品数据统计表


锁仓+限售+解锁

图片点击可在新窗口打开查看

数据整理:孙文杰


“水无常势,兵无常法,行情万变,谨慎操作”

共1 条记录, 每页显示 10 条, 页签: [1]

Copyright ©2002 - 2010 炒邮网论坛
Powered By Dvbbs Version 8.0.0sp1
Processed in 0.17969 s, 2 queries.