Rss & SiteMap
炒邮网论坛 http://bbs.cjiyou.net/
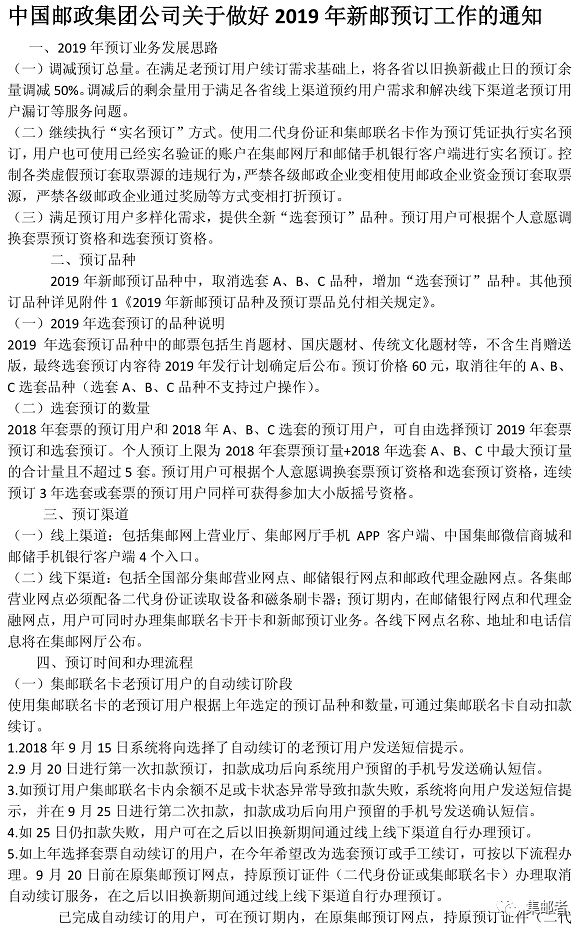
集邮者讯,前几天集邮哥刚刚发文关于《还有一个月「2019新邮预定即将开始」各种利好政策来袭...希望不再只是"口号"!》,今天内幕帝巫乱就给集邮哥发来了最新的消息:中国邮政集团2019年新邮预订工作通知如下:




亮点1:作量预定量调差50%
集邮哥简单分析下:2019年的预定政策最大的亮点就是以旧换新后的余量调差50%,这个是什么意思呢?简单说下:
2016年下半年起,邮市一路向下,开始是套票发一套打折一套,后来大版也因此受冲击,2017年很多大版邮票都因此打折,为了控制大版最后的支撑2018年大版邮票严控下,整体2018年大版才勉强保住颜面。
随着这二年邮票打折严重,因些很多集邮者也放弃预定新邮,尤其最近是2017年发行量全部出来后,对市场信心更是严重打击,很多集邮者都说不再预定新邮,针对这点,邮政的政策就是"以旧换新后的余量调差50%"。
集邮哥的理解为:也就是说放弃预定的资格,在以旧换新回收后,只拿出一半给新用户预定,比如年票预定量为100万,有50万老用户续定,那么余量就是50万,再从中取一半的话,就是作量25万预定量。
一句话总结:就是年票资格不增加,放弃的资格总量拿出50%用于新用户或老用户线下漏订补订的。相应的就是减少的预定资格。
这里通知里还要说明一点:各省预定的总量,如果超过余量50%,那多余的退货处理。

亮点2:禁止奖励等打折方式预定
其实2017年预定2018年邮票时,邮市低迷的情况下,各地方公司为了完成自己的预定任务,采用了打折或变像奖励的方式,在2017年时完全暴露在全国集邮者的眼皮下,导致更多的集邮者对新邮的抵触情绪增加。
如果2019年邮总对各分公司邮票预定工作无强制要求的话,相信决大多数的公司不敢以身示法,打折预定邮票的。
打折预定邮票这个毒瘤被铲除的话,也算是维护了小散预定户的一点点信心吧。但是结果如何,到时候就可以看清楚了。

总的来讲,2019年新邮预订公告中也在摆明邮总的态度,只是强调预定内容的变化,希望挽回部分老预定户的信心,其实政策对市场的影响都是比较大的,只是是否可以落地,而不是随口说说。
以上仅为集邮哥个人分析,相信这几年被折磨的集邮者,还是有很多对此不屑,但做为集邮爱好者,还是希望未来集邮能延续。做为集邮类自媒体也希望与各位集邮者共进退,愿集邮的春天早日到来。
大家对2019年新邮预定通知,还有什么想法,欢迎留言哦!

资料提供 | 巫乱
文字内容 | 集邮者平台原创